CCAA-TR-109-01 能源管理体系基础考试大纲
摘要:
展开>>
收起<<
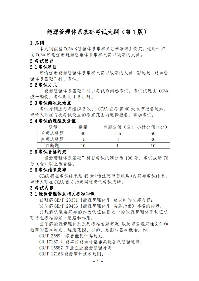
中国认证认可协会能源管理体系基础考试大纲第1版文件编号:CCAA-TR-109-01:2021发布日期:2021年3月2日实施日期:2021年4月1日-1-能源管理体系基础考试大纲(第1版)1.总则本大纲依据CCAA《管理体系审核员注册准则》制定,适用于拟向CCAA申请注册能源管理体系审核员实习级别的人员。2.考试要求2.1考试科目申请注册能源管理体系审核员实习级别的人员,需通过“能源管理体系基础”科目考试。2.2考试方式“能源管理体系基础”科目考试为闭卷考试,考试试题由CCAA统一编制,考试时间1.5小时。2.3考试频次及地点考试原则上每年组织2次,CCAA在考前40天发布报名通知,申请人可...
声明:如果您的权利被侵害,请联系我们的进行举报。
相关推荐
-
GB∕T 25915.2-2021 洁净室及相关受控环境 第2部分:洁净室空气粒子浓度的监测
2024-04-17 999+ -
GB∕T 25915.3-2024洁净室及相关受控环境 第3部分:检测方法VIP免费
2024-08-09 110 -
(高清)GB∕T 25915.3-2024 洁净室及相关受控环境第3部分:检测方法VIP免费
2025-08-27 999+ -
GB∕T 16886.1-2025医疗器械生物学评价 第1部分 风险管理过程中生物学安全性评价的要求和通用原则(草案稿)VIP免费
2025-09-02 771 -
GB∕T 191-2025 包装储运图示标志(征求意见稿)VIP免费
2025-09-29 999+ -
GB∕T 19000-2016 质量管理体系 基础和术语(高清)VIP免费
2025-10-27 999+ -
GB∕T 19001-2016 质量管理体系要求
2025-10-27 922 -
GB∕T 16292-2025 医药工业洁净室(区)悬浮粒子的测试方法VIP免费
2025-10-29 999+ -
GB∕T 16292《医药工业洁净室(区)悬浮粒子的测试方法》2010版和2025版对比分析(逐条对比)VIP免费
2025-10-30 492 -
GB∕T 17626.3-2023 电磁兼容 试验和测量技术 第3部分:射频电磁场辐射抗扰度试验
2025-11-24 591
作者:宁静致远
分类:培训考试
价格:免费
属性:3 页
大小:277.31KB
格式:PDF
时间:2024-10-07

